Payroll guide 2026 mandarin

年马来西亚 工资指南 2026

成为薪资专家!我们为您提供从PCB计算到最新法定更新。


如何帮助

公司、员工和您都能从中受益。

Icon showing clock

了解最新信息

确保符合不断变化的法规。
在报税时不再出现不必要的意外。

Icon showing number one

不要被罚款

工资单出错可能导致罚款,准确的工资单能减轻处罚并确保公司的良好声誉。

Icon showing number one

帮助自己,帮助团队

了解为员工和您提供的最新税收减免,从个人税收减免到公积金缴款等。

你将学到什么

最全面的马来西亚企业工资指南。

马来西亚薪资的 A 到 Z,在本工资指南中,您将学习:

  • 2026 年的最新法定更新
  • 计算 PCB 的示例
  • 公积金豁免清单
  • 2026 年的税收减免

立即下载免费版本: 获取免费指南

Payroll guide 2026 mandarin
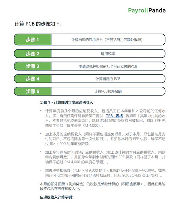
Calculating malaysian tax 2026
Calculating malaysian tax 2026

免费简化您的薪资管理!

体验无成本的无缝薪资管理!无任何义务,无需提供信用卡信息.

立即开始

Copyright © 2026 Payroll Panda Sdn Bhd. All Rights Reserved.